Schéma 2 pour installation deuxième démodulateur

Transcription

Schéma 2 pour installation deuxième démodulateur
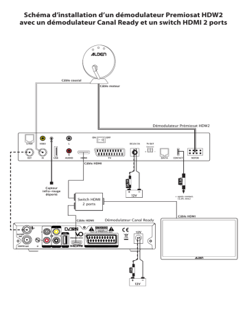
Schéma d’installation d’un démodulateur Premiosat HDW2
avec un démodulateur Canal Ready et un switch HDMI 2 ports
Câble coaxial
Câble moteur
Démodulateur Prémiosat HDW2
ON
IN
L
USB
R
AUDIO
DC12V/5A
TV OUT
Optionnel
+
HDMI
TV
DATA
CONTACT
MOTOR
Capteur
infra-rouge
déporté
+ après contact.
(1,5A. min.)
Switch HDMI
2 ports
Câble HDMI
3A
Câble HDMI
3A
OUT
VIDEO
OFF
Démodulateur Canal Ready
3A
S/PDIF
IR
Câble HDMI