Vous disposez d`un budget de 1500 €, configurer votre PC en

Transcription

Vous disposez d`un budget de 1500 €, configurer votre PC en
Etablir un devis d’une station de travail
L’entreprise BUSINESS, vous demande d’établir des devis en fonction des différents
processeurs du marché. Ces devis se feront sur le site d’achat http://www.materiel.net/,
ils ne devront pas dépasser 1200 €.
Vous devez choisir les composants de votre unité centrale en respectant certaines
contraintes techniques. Vous compléterez votre démarche en fonction des contraintes
techniques.
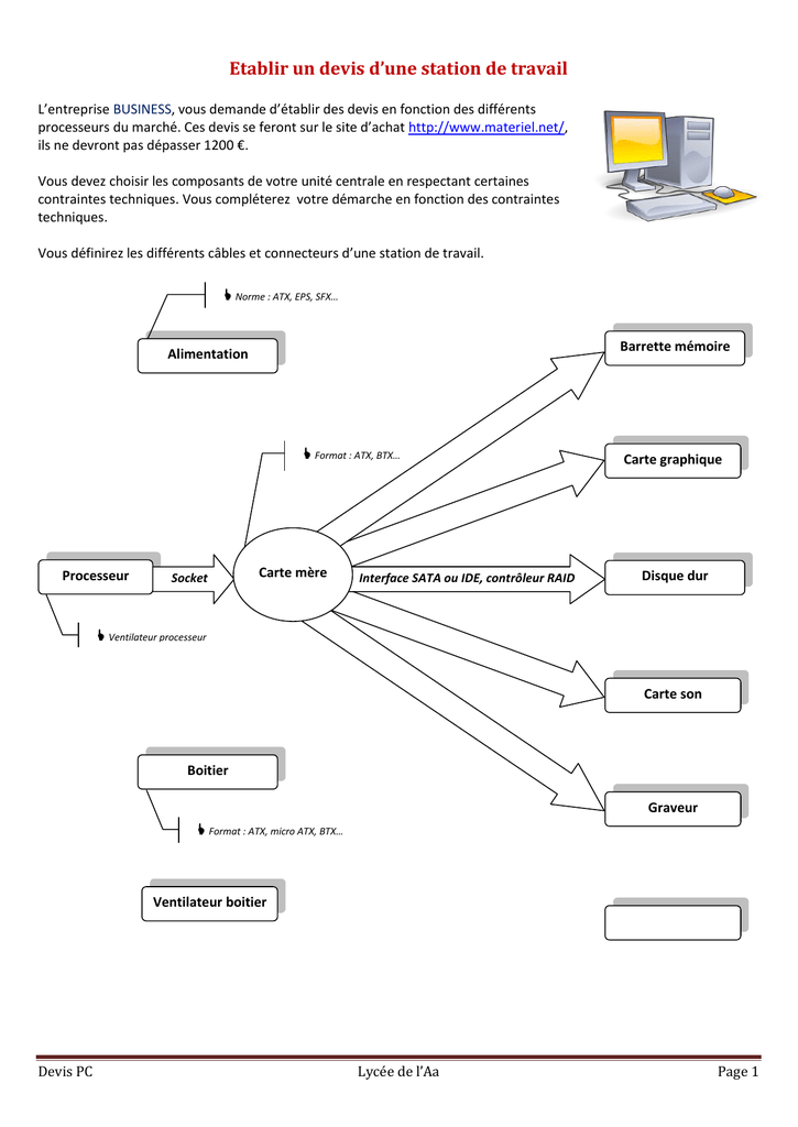
Vous définirez les différents câbles et connecteurs d’une station de travail.
 Norme : ATX, EPS, SFX…
Barrette mémoire
Alimentation
 Format : ATX, BTX…
Processeur
Socket
Carte mère
Interface SATA ou IDE, contrôleur RAID
Carte graphique
Disque dur
 Ventilateur processeur
Carte son
Boitier
Graveur
 Format : ATX, micro ATX, BTX…
Ventilateur boitier
Devis PC
Lycée de l’Aa
Page 1
Processeur AMD
Processeur
Processeur
Ventilateur processeur
Carte Mère
Mémoire
Carte graphique
Disque dur
Contrôleur RAID
Boîtier
Alimentation
Ventilateurs boîtier
Lecteur DVD
Graveur DVD
Carte son
Carte Réseau 1 Gb/s
Carte contrôleur
Souris filaire
Clavier filaire
Moniteur 19 pouces
Système d’exploitation
Windows XP pro
Enceintes
Webcam
Prix
AMD Phenom™ II X4
Total :
Processeur
Processeur
Ventilateur processeur
Carte Mère
Mémoire
Carte graphique
Disque dur
Contrôleur RAID
Boîtier
Alimentation
Ventilateurs boîtier
Lecteur DVD
Graveur DVD
Carte son
Carte Réseau 1 Gb/s
Carte contrôleur
Souris filaire
Clavier filaire
Moniteur 19 pouces
Système d’exploitation
Windows XP pro
Enceintes
Webcam
Prix
AMD Phenom™ II X2
Total :
Devis PC
Lycée de l’Aa
Page 2
Processeur INTEL
Processeur
Processeur
Ventilateur processeur
Carte Mère
Mémoire
Carte graphique
Disque dur
Contrôleur RAID
Boîtier
Alimentation
Ventilateurs boîtier
Lecteur DVD
Graveur DVD
Carte son
Carte Réseau 1 Gb/s
Carte contrôleur
Souris filaire
Clavier filaire
Moniteur 19 pouces
Système d’exploitation
Windows XP pro
Enceintes
Webcam
Prix
Intel® Core™ i7
Total :
Processeur
Processeur
Ventilateur processeur
Carte Mère
Mémoire
Carte graphique
Disque dur
Contrôleur RAID
Boîtier
Alimentation
Ventilateurs boîtier
Lecteur DVD
Graveur DVD
Carte son
Carte Réseau 1 Gb/s
Carte contrôleur
Souris filaire
Clavier filaire
Moniteur 19 pouces
Système d’exploitation
Windows XP pro
Enceintes
Webcam
Prix
Intel® Core™ 2 Quad
Total :
Devis PC
Lycée de l’Aa
Page 3
Rechercher des photos (images) des câbles et des prises connectés sur une unité centrale. Définir la liaison et son
abréviation (Voir exemple USB).
(Réduire les formats des images)
Liaison périphérique (Port)
Cordon - câble
Connecteur
USB 1 ou 2
L'Universal Serial Bus (en français Bus
série universel) est un bus informatique
plug-and-play à transmission série
servant à brancher des périphériques
informatiques à un ordinateur.
PS/2 (Mauve)
PS/2 (Vert)
Série
Parallèle
IEEE 1394a
LAN
VGA
DVI
S-Vidéo
Audio (bleu clair)
Audio (vert)
Audio (rose)
Audio (gris
Audio (Noir)
Audio (Orange)
SATA externe
S/PDIF Out optique
S/PDIF Out coaxial
Connecteur antenne (Wifi)
Devis PC
Lycée de l’Aa
Page 4